Product Summary
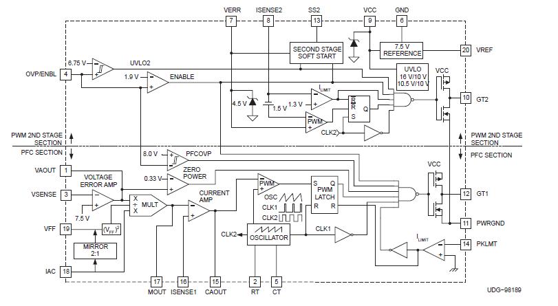
The UCC28500DW is a BiCMOS PFC/PWM combination controller, and it provides all of the control functions necessary for an active power-factorcorrected preregulator and a second-stage dc-to- dc converter. The UCC28500DW achieves near-unity power factor by shaping the ac input line current waveform to correspond to the ac input-line voltage using average current-mode control. The dc-to-dc converter uses peak current mode control to perform the step-down power conversion.
Parametrics
UCC28500DW absolute maximum ratings: (1)Supply Voltage VCC: 18 V; (2)Continuous Gate Drive Current: 0.2 A; (3)Pulsed Gate Drive Current: 1.2 A; (4)Input Current VCC (no switching): 20 mA; (5)Power Dissipation: 1 W; (6)Storage temperature Tstg: 65℃ to 150℃; (7)Junction temperature TJ: 55℃ to 125℃; (8)Lead temperature (soldering, 10 sec): 300℃.
Features
UCC28500DW features: (1)Combines PFC and Downstream Converter Controls; (2)Controls Boost Preregulator to Near-Unity Power Factor; (3)Accurate Power Limiting; (4)Improved Feedforward Line Regulation; (5)Peak Current-Mode Control in Second Stage; (6)Programmable Oscillator; (7)Leading-Edge/Trailing-Edge Modulation for Reduced Output Ripple; (8)Low Start-up Supply Current; (9)Synchronized Second Stage Start-Up, with Programmable Soft-start; (10)Programmable Second Stage Shutdown.
Diagrams

| Image | Part No | Mfg | Description | ![]() |
Pricing (USD) |
Quantity | ||||||||||||
|---|---|---|---|---|---|---|---|---|---|---|---|---|---|---|---|---|---|---|
![]() |
![]() UCC28500DW |
![]() Texas Instruments |
![]() Power Factor Correction ICs BiCMOS PFC/PWM Comb Controller |
![]() Data Sheet |
![]()
|
|
||||||||||||
![]() |
![]() UCC28500DWG4 |
![]() Texas Instruments |
![]() Power Factor Correction ICs BiCMOS PFC/PWM Comb Controller |
![]() Data Sheet |
![]()
|
|
||||||||||||
![]() |
![]() UCC28500DWTR |
![]() Texas Instruments |
![]() Power Factor Correction ICs BiCMOS PFC/PWM Comb Controller |
![]() Data Sheet |
![]() Negotiable |
|
||||||||||||
![]() |
![]() UCC28500DWTRG4 |
![]() Texas Instruments |
![]() Power Factor Correction ICs BiCMOS PFC/PWM Comb Controller |
![]() Data Sheet |
![]() Negotiable |
|
||||||||||||
(Hong Kong)









